甲烷(CH4)是排放量仅次于二氧化碳(CO2)的温室气体,其温室效应是CO2的28倍。
旱地土壤中甲烷氧化细菌氧化甲烷是大气甲烷重要的生物汇。此前研究表明,气候、植被、土壤理化性质和甲烷氧化细菌群落分布均会影响土壤甲烷氧化,但不同地区影响甲烷氧化潜势的主要因素还不清楚。
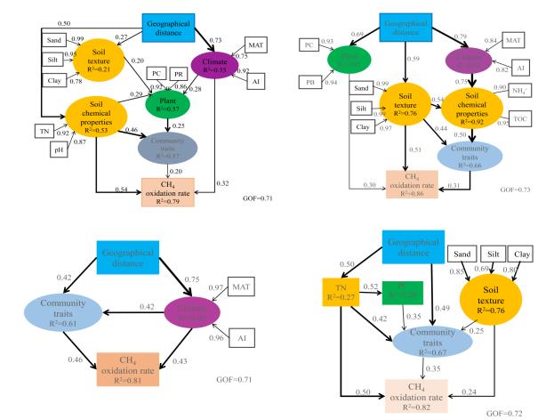
旱地土壤中甲烷氧化细菌氧化甲烷是大气甲烷重要的生物汇。此前研究表明,气候、植被、土壤理化性质和甲烷氧化细菌群落分布均会影响土壤甲烷氧化,但不同地区影响甲烷氧化潜势的主要因素还不清楚。 中科院成都生物研究所李香真研究团队的寇涌苹博士研究了中国内蒙古、新疆和青藏高原草地土壤中甲烷氧化潜势的影响因素,并在三个不同亚区域(内蒙古、新疆和青藏高原)和区域尺度上综合分析地理距离、环境因素(气候、植被和土壤理化性质)和甲烷氧化细菌群落分布对甲烷氧化潜势的相对贡献,找出不同亚区域和区域尺度上影响土壤甲烷氧化潜势的关键因素并分析其影响机制。结果表明,相比地理距离,环境因素对甲烷氧化潜势的解释度最高,但影响甲烷氧化潜势的关键环境因素具有尺度依赖性。在整个区域尺度上,土壤全氮是影响甲烷氧化潜势的关键环境因素,其可以通过影响植物生长和甲烷氧化细菌群落分布来影响土壤甲烷氧化潜势;在不同亚区域尺度上,影响内蒙古草地土壤甲烷氧化潜势的关键环境因素是土壤总有机碳和土壤质地,影响新疆草地土壤甲烷氧化潜势的关键环境因素是干旱度和年均温度;影响青藏高原草地土壤甲烷氧化潜势的关键环境因素是土壤总氮。研究结果有助于增加我们对不同区域甲烷氧化潜势对全球气候变化响应的预测和理解。
该研究得到中国科学院战略先导专项、国家自然科学基金和中国生物多样性监测网络的资助,文章以"
Scale-dependent key drivers controlling methane oxidation potential in Chinese grassland soils"为题发表在Soil Biology & Biochemistry (2017)上。

图1不同亚区域和区域尺度上,影响土壤甲烷氧化潜势的路径模型分析

图2 不同亚区域和区域尺度上,影响甲烷氧化潜势的关键环境因素
