贵德沙蜥
体色在动物生存、繁殖和个体交流过程中发挥着重要作用。蜥蜴因其丰富多彩的体色而闻名于动物界,其体色变异不仅存在于物种及种群之间,且经常呈现出两性异型。目前尽管蜥蜴黑色素产生的机制已经比较清楚,然而,红色、橙色和蓝色等色彩尤其是两性异型体色的遗传基础仍然是一个谜。
分布于青海省海南藏族自治州的贵德沙蜥(Phrynocephalus putjatai)为探索体色两性异型的遗传进化机制提供了理想的研究体系。该物种体色在种内存在明显的地理变异,位于贵德县及附近地区(以下简称GD)的种群雌雄个体均表现出暗淡的体色,而生活于贵南县附近的木格滩沙漠生境的种群(有时也被称为贵南沙蜥P. guinanensis,以下简称GN)却具有鲜艳的体色并表现出两性异型,成年雄性身体两侧呈现橘红色,而亚成年和成年雌性则展现出青蓝色。有趣的是,位于贵德和贵南县中间地带-过马营镇附近的种群(以下简称GM)表现出过渡表型,暗示可能存在基因交流(图1a)。鉴于GN 和 GD 领域分布特征,我们推测 GN 的体色变化可能受少量基因位点的调控。
为了验证上述推测,同时揭示贵德沙蜥体色两性异型变化的遗传和进化机制,中国科学院成都生物研究所吕彬副研究员与齐银研究员合作,综合采用光谱分析方法、透射电镜技术、液相色谱质谱法、全基因组测序和行为学控制实验,通过整合多层面跨学科数据分析,对沙蜥体色两性异型的遗传基础和进化机制进行了深入的探究。
光谱分析发现:GN、GD和 GM种群个体之间存在明显的体色变化,这种变化主要体现在色调(峰值反射率的波长)和色度(峰值的波长带宽)方面(图1b-d),且 GN 种群存在明显的体色两性异型。
皮肤超微结构显示:GD暗淡的体色特征是由于其皮肤中含有大面积的黑色素;对于GN种群,雌性展现出青蓝色可能是由虹彩细胞层介导的结构色,而雄性的红色体色可能是由色素细胞层产生的色素色(图1e)。
生化分析进一步证实了这一推测,贵德沙蜥体色两性异型的变化主要基于表皮中的类胡萝卜素和蝶啶含量的变化。红色皮肤一般含有较低的类胡萝卜素浓度和较高的蝶啶浓度。这为后续深入分析提供了细胞和生化基础(图1f)。
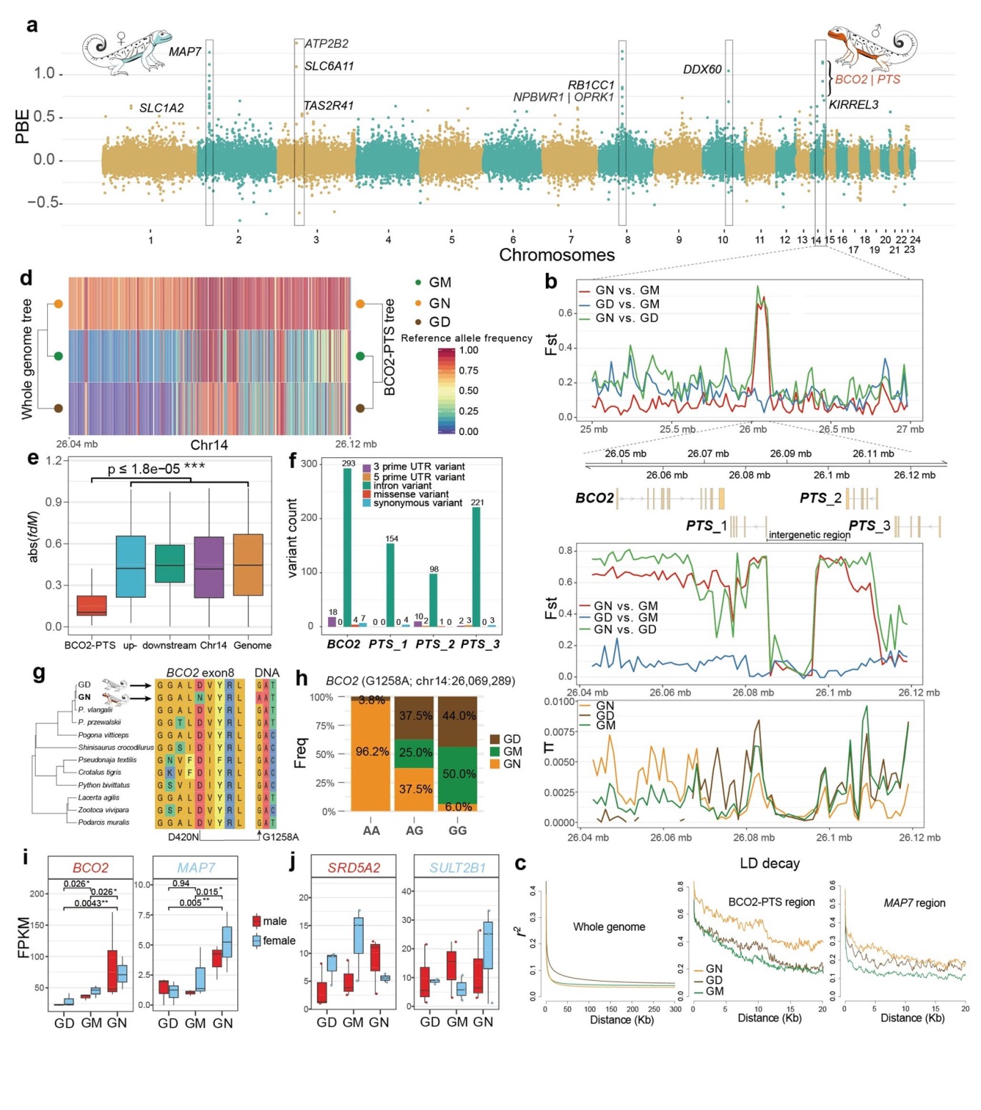
种群遗传研究发现:GN和GD种群在全基因组水平上的差异很小,揭示其体色改变很可能源于几个主效应基因变异。群体基因组扫描仅鉴定到5个高度变异的基因组区域(图2),且不存在性别特异性。其中,一段位于14号染色体上区域引起研究人员的高度关注,在这一段长约80kb的区间仅分布着4个基因,且全部为色素基因(β-胡萝卜素加氧酶BCO2和6-丙酮酸酰四氢生物蝶呤合酶PTS的3个基因拷贝)。GN的BCO2和PTS变异可能分别促进了黄色类胡萝卜素裂解和蝶啶(红色素的前体)的合成和累积,最终在共同作用下形成了GN雄性的红色体色,色素生化定量也验证了这点。此外,一个位于2号染色体上的与微管重组和分化相关的基因,MAP7,可能通过控制虹彩细胞来介导雌性的蓝色体色。野外观察也发现,只有性成熟的GN雄性才展现出红色的体色,而亚成体雄性通常也和雌性一样表现为蓝绿色。研究进一步发现,类固醇激素相关基因(SULT2B1和SRD5A2)可能作为上游调控总开关,影响两性异型色素的形成。值得注意的是,除了体色基因,研究还发现通讯感觉相关的基因,包括视觉、嗅觉等也发生了变化,这可能是与体色变异协同进化的结果。
基因流分析发现,关于过渡区GM种群的遗传构成,GN的贡献率约为80%, GD仅为20%,但有趣的是,体色变异相关的等位基因几乎没有从GN传播到GM和GD种群,整个基因组区域表现出极低的基因交流率,这表明这些体色变异等位基因在沙漠环境中具有特殊优势。通过计算发现GN种群中这些等位基因的分布频率很高,那么这些优势等位基因究竟给沙漠中生活的种群带来了哪些好处,使其能在种群中固定下来呢?
为了回答该问题,研究人员进一步通过行为学控制实验,从自然选择和性选择两个方面研究了体色两性异型对沙漠环境的适应性:在自然选择方面,视觉建模支持体色两性异型在沙漠环境中具有较高的伪装效果,能提高生存率;在性选择方面,雌性体色的鲜艳程度是衡量个体质量的重要指标,雄性对蓝色的雌性具有偏好性,而雄性竞争观察表明:体色越鲜艳的个体在雄性竞争中获胜的几率越大(图3),揭示自然选择和性选择的共同作用推动了具有潜在选择优势的体色变异基因在GN沙漠种群中的固定。
本项研究为蜥蜴体色两性异型的遗传基础和演化驱动力提供了新见解,同时也为跨学科多角度开展科学研究提供了新的范例。
相关研究成果以“Genetic basis and evolutionary forces of sexually dimorphic colour variation in a toad-headed agamid lizard”为题于2024年3月11日在线发表在国际分子进化领域顶刊Molecular Biology and Evolution。中国科学院成都生物研究所齐银研究员为通讯作者,吕彬副研究员为文章第一作者,已毕业博士研究生邱霞、杨伟钊研究员、博士后姚仲祎、马小峰研究员、硕士研究生邓顺艳、张琪和傅金钟研究员参与了此项研究工作。该项研究得到第二次青藏高原科学考察研究计划(2019QZKK0402)、国家自然科学基金(No. 31872233 、32170432)、中科院西部青年计划(2021XBZG_XBQNXZ_A_005)和四川省科技计划(No. 18YYJC0171;2020JDJQ0001)等项目支持。

图1 贵德沙蜥体色变异
图2 体色变异的遗传基础
图3 体色变异的进化驱动力
